内置晶振、电池、串行NVSRAM/E2PROM、12字节用户SRAM、IIC接口、多种中断输出、精度补偿。本文就跟着深圳鸿合智远小编一起来探讨下吧。
一、概述1、SD2400系列是一种具有内置晶振、支持IIC串行接口的高精度实时时钟芯片,CPU可使用该接口通过5位地址寻址来读写片内32字节寄存器的数据(包括时间寄存器、报警寄存器、控制寄存器、通用SRAM寄存器);
2、SD2400系列内置晶振,该芯片可保证时钟精度为±5ppm(在25℃下),即年误差小于2.5分钟;该芯片内置时钟精度调整功能,可以在很宽的范围内校正时钟的偏差(分辨力3ppm),通过外置或内置的数字温度传感器可设定适应温度变化的调整值,实现在宽温范围内高精度的计时功能(-40℃~85℃时<±5ppm);
3、SD2400系列内置的一次性工业级电池或充电电池可保证在外部掉电情况下时钟使用寿命为5~8年时间;内部具备电源切换电路,当芯片检测到主电源V掉到电池电压以下,芯片会自动转为由备电电池供电;
4、SD2400系列内置单路定时/报警中断输出,报警中断时间最长可设至100年;内置频率中断输出和倒计时中断输出;
5、SD2400系列采用了多种提高芯片可靠性的技术,可满足对实时时钟芯片的各种需要,是在选用高精度实时时钟时的理想选择。
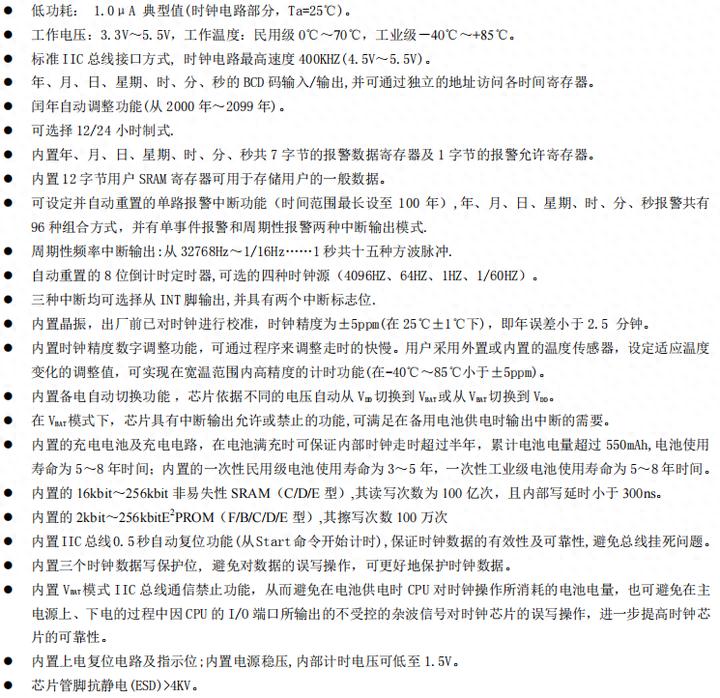
二、主要性能特点


三、型号列表


注:图中INT、SDA、SDAE、SDAT对VDD的上拉电阻均未标出,实际应用中要加上。
四、管脚设置

管脚说明

五、尺寸图:(单位:mm)

六、应用电路
