SD3068特点概述
SD3068是一种具有标准IIC接口的实时时钟芯片,CPU可使用该接口通过7位地址寻址来读写片内122字节寄存器的数据(包括时间寄存器、报警寄存器、控制寄存器、电池电量寄存器、70字节的用户SRAM寄存器及8字节的ID码寄存器)。

SD3068内置谐振电容及数字温度补偿,用户可以不用顾虑因外接谐振电容等所带来的元件匹配误差问题、晶振温度特性问题及可靠性问题,实现在常温及宽温范围内不需用户干预、全自动、高可靠计时功能。
SD3068内置8字节的ID,每一颗芯片具备唯一的身份识别码。
SD3068管脚及软件向下兼容SD2068
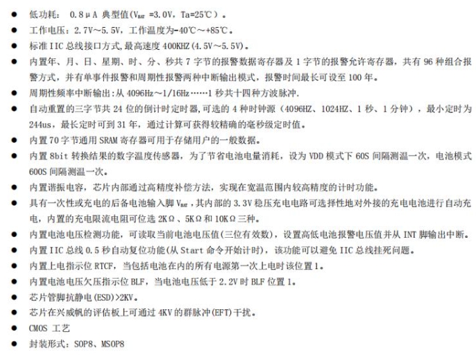
二、特性
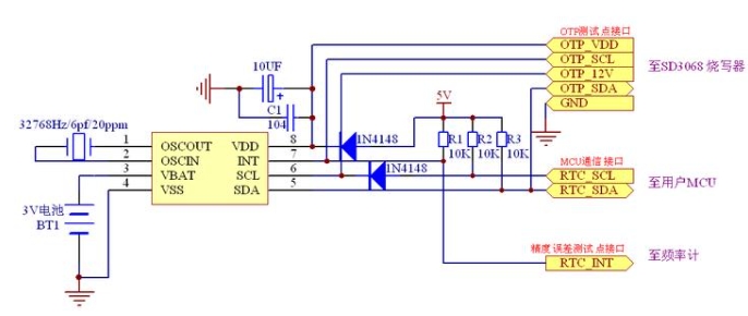
三、SD3068应用参考电路(由于内部有3V的充电电路,故采用充电电池时免加外部充电电路)

四、SD3068更高走时精度应用方案:在线精确匹配、可使SD3068走时精度达到2ppm
该方案使用的是未配置烧写的SD3068(前面讲到的SD3068均是烧写配置好的),外置晶振推荐用精工的VT-200(20ppm/6pf)。
本方案需要使用到的工具有专用烧写器和频率计,再加上带顶针的测试工装,便可在线精确配置走时电路内部的谐振电容,可保证SD3068在常温下的走时精度达到2ppm。
本方案不需要老式方案里面的外置存储器如EEPROM等,是目前低成本、精度高、带温补的实时时钟RTC解决方案。

SD3068(烧写版)参考应用电路

SD3068专用烧写器